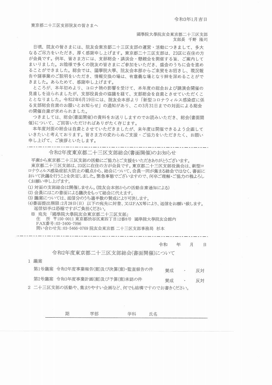
本日院友会報№375・376号(新年合併号)同封で支部会員宛の通知が我が家にも届きました。一応参考までにこちらにも載せておきます。なお、もしこれを印刷して使われる場合、元の書類はB5版です。


23区支部会員の方は、今年度の特別な事情を鑑み、FAXまたは郵送で返信という形での開催にご協力ください。

さて、院友会報(写真左側)はだいぶ記事も少なく4面のみとなっております。広告もほぼなし。やはり新型コロナ時代を反映したものということになるのでしょうか。
ただ、今号にはもう一つホームカミングデーONLINEというものも同封されていました。(こちらは院友会ではなく大学からのよう)


内容はこんな感じ。詳しくは國大ホームカミングデー詳細ページで。
例年10月ごろに行っていたホームカミングデーをオンラインで1月中心に行うこととしたようです。
これって結構いいんじゃないでしょうか。もちろんみんなで集まってワイワイやるのもいいですが、結局参加者は首都圏中心になってしまう。オンラインなら全国どこからでも参加できます。イベントも視聴だけなら多数参加できますしね。さらに物産展もこういう通販形式なら注文もしやすい(買ったものを持って帰らなくても済む)。私も今何を買おうか検討中です。
院友の懇親は院友大会に任せて、例年こういう形でホームカミングデーを実施してもいいぐらいかもしれません。参加者も院友に限らず「関係者」ぐらいにするということも考えられます。
大学にはぜひ検討していただきたいものです。
追記.物産購入の続きは別ブログ記事で。


23区支部会員の方は、今年度の特別な事情を鑑み、FAXまたは郵送で返信という形での開催にご協力ください。

さて、院友会報(写真左側)はだいぶ記事も少なく4面のみとなっております。広告もほぼなし。やはり新型コロナ時代を反映したものということになるのでしょうか。
ただ、今号にはもう一つホームカミングデーONLINEというものも同封されていました。(こちらは院友会ではなく大学からのよう)


内容はこんな感じ。詳しくは國大ホームカミングデー詳細ページで。
例年10月ごろに行っていたホームカミングデーをオンラインで1月中心に行うこととしたようです。
これって結構いいんじゃないでしょうか。もちろんみんなで集まってワイワイやるのもいいですが、結局参加者は首都圏中心になってしまう。オンラインなら全国どこからでも参加できます。イベントも視聴だけなら多数参加できますしね。さらに物産展もこういう通販形式なら注文もしやすい(買ったものを持って帰らなくても済む)。私も今何を買おうか検討中です。
院友の懇親は院友大会に任せて、例年こういう形でホームカミングデーを実施してもいいぐらいかもしれません。参加者も院友に限らず「関係者」ぐらいにするということも考えられます。
大学にはぜひ検討していただきたいものです。
追記.物産購入の続きは別ブログ記事で。